FM RDS-декодер
RDS - что это такое.
RDS ( Radio Data System ) - радиовещательная система для передачи на ультракоротких волнах вместе со звуковым сигналом небольшого количества цифровой информации.
Эта система была разработана в Германии в начале 90-х годов и, фактически, является развитием первой системы информационной радиослужбы для водителей - ARI (тоже немецкой). RDS применяется в Европе, США (~50% радиостанций), ЮАР (до 70%). Начато развёртывание сетей RDS в Австралии, Южной Корее и Китае. В Японии применяется немного друга система радиоданных, разработанна японцами специально для внутреннего применения. Дело в том, что в RDS едва ли удастся применить какой либо другой алфавит, кроме латинского.
Для передачи информации используется специальна поднесущая частота 57 кГц - треть гармоника пилот-тона 19 кГц, что делает RDS несовместимой с полярной стереосистемой. Вне зоны уверенного приёма, если не горит индикатор "стерео" RDS работать не будет. Если сигнал слабый - информация может обновляться реже, частично пропадать. На частотно-модулированной поднесущей переда-тся несколько потоков двоичной информации, каждый из которых соответствует определенному режиму.
Режимы RDS
Основным функциональным режимом системы RDS является PI (Program Identification).
В этом режиме радиоприемник принимает информацию о том, что радиостанция использует систему RDS. Далее следует режим PS (Program Service), в котором принимается название станции в 8-ми разрядном коде. Вместо названия может идти некоторая информация, разбитая на слова или фразы по 8 символов.Режим TA (Traffic Announcement), он же TI - Traffic Information. ан ещё в системе ARI. Будучи активированным, он заставляет автомагнитолу, музыкальный центр или усилитель, связанный с тюнером по системе LINK, переключаться с воспроизведени кассеты или компакт-диска на приём радиостанции, передающей в этот момент информацию для водителей. Уровень громкости при этом увеличивается. По окончании специальной передачи магнитола возвращается в исходное состояние. Если несколько радиостанций объединены общей системой RDS, то приёмник также будет временно переключаться на приём станции, передающей Traffic Announcement (режим EON). Впрочем, можно заставить приемник сканнировать весь диапазон в поисках TA.
Ещё одним режимом, очень полезным для водителей, является AF (Alternative Frequences). В этом режиме в радиоприёмник поступает информация обо всех частотах, на которых транслируются эти программы, кроме принимаемой. В случае ослабления сигнала приёмник автоматически попытаетс переключиться на одну из альтернативных частот, и останетс на ней, если уровень сигнала там окажется выше. В стационарных приёмниках режим отсутсвует.
Система RDS обеспечивает также возможность приёма информации о виде транслируемой программы - режим PTY (Program Type). Стандартом предусмотрено 16 основных типов программ, которые можно оперативно менять, в зависимости от содержани передачи. Например, Ностальжи установила у себя идентификатор POP MUSIC, Серебряный Дождь - LIGHT MUSIC, а Престиж-Радио - OTHER MUSIC. Устанавливать, например, во врем передачи новостей идентификатор NEWS никто в Москве не пробовал, хотя это одна из наиболее удобных возможностей системы. Дело в том, что в дорогих моделях радиоаппаратуры есть функция, заставляющая приемник просканнировать весь диапазон (незаметно для слушателя) в поисках указанного идентификатора, и, если он обнаружен, переключиться на эту частоту. Поиск идентификаторов TA, NEWS или INFO можно сделать постоянным (режим EON), тогда приёмник, обнаружив появление одного из этих идентификаторов на какой-либо RDS-станции, переключитс на её частоту.
Из других возможностей RDS можно отметить передачу текущего времени Clock Time с точностью до минуты и Radio Text - бегущую строку, как правило, повторяющегося содержания. Эти режимы считаются дополнительными и автоматически не включаются.
RDS в Москве
Первые попытки применения этой системы в Москве, судя по всему, начались только в январе 1997 года. Сигнал RDS был зафиксирован на частотах трёх радиостанций:
103,0 МГц - Радио РОКС; 100,1 МГц -Серебряный Дождь и 101,7 - Престиж-Радио. В мае этого года идентификатор RDS появился также у Ностальжи (100,5 МГц) и Русского Радио (105,7). На восьмиразрядном дисплее приемника их названия отображались соответственно как:
* ROKS *, SIL*RAIN, PRESTIGE, NOSTALGI, PYCCKOE.
Однако, Радио РОКС приостановило вещание в начале марта, а в конце июня исчез идентификатор RDS на частотах Престиж-Радио и Ностальжи.Некоторые особенности национальной RDS.
Нужно всегда помнить, что эта система разработана в Германии и исходит из германских реалий. Наиболее эффективна она при совместной работе нескольких RDS-станций в общей сети. К примеру, в Германии имеется 5 государственных радиопрограмм, достаточно специализированных. И дорожную информацию передаёт одна из них - третья. В момент начала такой передачи остальные программы дружно транслируют RDS-сигнал, извещающий об этом факте. Независимым коммерческим станциям в Москве будет очень трудно договориться о таком взаимодействии.
Зато есть иные соблазны. Так, существует идентификатор ALARM, предназначенный дл правительственных и экстренных сообщений. Он имеет приоритетный статус по отношению к остальным и удерживает приёмник на частоте передающей его станции (немецкий менталитет). Отечественна коммерческая станция вполне может использовать его просто дл привлечения к себе внимания (что пару раз уже имело место на Серебряном Дожде) или ещё хуже - в рекламных целях. Такие действи можно однозначно квалифицировать как радиохулиганство.Принципиальная схема декодера
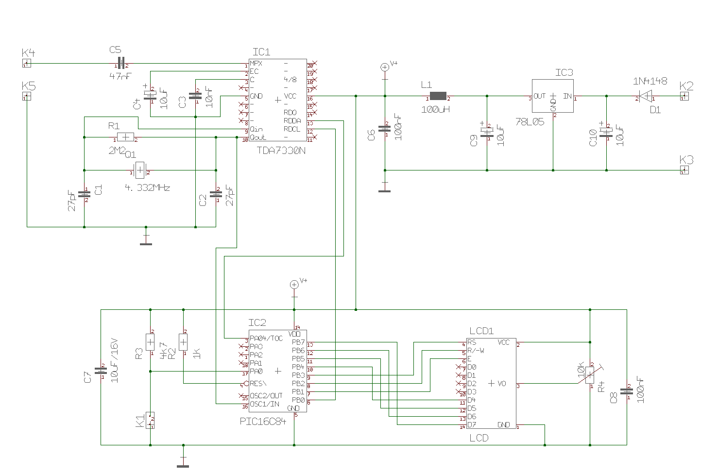
Принять RDS-сигнал можно с помощью несложной приставки. В качестве основы применена микросхема TDA 7330, реализующая основные функции RDS-декодера.
Вариант 1 - с применением микроконтроллера PIC16F84 с выводом текстовой информации на ЖК-экран:
- Файл прошивки микроконтроллера прилагается (4 кб)
При сборке конструкции следует обратить внимание на то, чтобы соединительные провода до индикатора должны быть как можно короче (не более 5 мм, это при монтаже платы "к спине" индикатора вторым этажом), плюс сам корпус индикатора д.б. очень хорошо заземлен (как и весь декодер, лучше расположить его в глухой жестянке).
Вариант 2 - с применением программного декодера:
Несложная программа для декодирования RDS-сигналов, которую следует подключать с COM-порту компьютера:
![]()