УНЧ И АКТИВНЫЙ ПОЛОСОВОЙ ФИЛЬТР НА СЧЕТВЕРЕННОМ ОУ ДЛЯ ТРАНСИВЕРА ПРЯМОГО ПРЕОБРАЗОВАНИЯ


Ю.Демин, UR5MMJ, г. Красный Луч

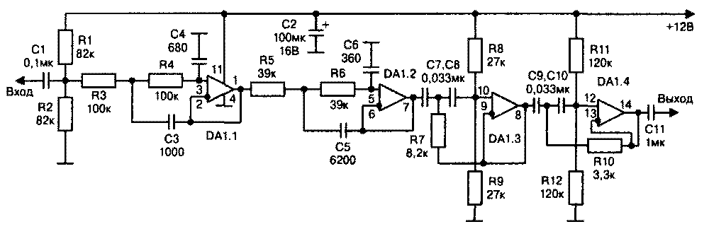
В последнее время в качестве предварительных каскадов УНЧ приемников и трансиверов прямого преобразования широко применяются операционные усилители (ОУ). Такие УНЧ имеют большой коэффициент усиления, малый уровень шума и высокую линейность передаточной характеристики. Появление микросхем, содержащих в одном корпусе несколько ОУ, открыло новые возможности в интеграции УНЧ. К таким микросхемам относится и 1401УД2, что позволяет собрать на ней не только каскады усиления, но и фильтр, дополнительно повышающий избирательность трансивера. Схема УНЧ для трансивера прямого преобразования приведена на рис.1. На элементах DA1.1, DA1.4 собраны каскады усиления, а на элементах ОА1.2, DA1.3 - активный ФНЧ четвертого порядка с частотой среза около 2,9 кГц.

aud-x2-1.gif

Транзисторы VT1, VT2 образуют двухтактный эмиттерный повторитель, позволяющий использовать УНЧ с нагрузкой 50...100 Ом. УНЧ прост в настройке, достаточно выдержать все значения элементов схемы и убедиться, что постоянное напряжение на выходах DA1.1...DA1.4 и на эмиттерах VT1, VT2 составляет примерно половину напряжения питания. Коэффициент усиления УНЧ равен Ku=(R4/R3)(R14/R13)=12400, его можно изменить подбором R13. Усилитель имеет стандартное значение входного сопротивления около 1 кОм и рассчитан на подключение к пассивному LC ФНЧ. При необходимости входное сопротивление можно сделать бОльшим, увеличив значения R1, R2. На основе 1401УД2 можно собрать и полосовой активный фильтр, который будет фильтром основной селекции трансивера прямого преобразования (рис.2).

aud-x2-2.gif

Однако в трансивере все равно нужен простейший ФНЧ 3-го порядка на входе УНЧ. Для обеспечения высоких значений стабильности параметров фильтра и линейности передаточной характеристики все ОУ микросхемы включены повторителями напряжения. На DA1.1, DA1.2 собран ФНЧ четвертого порядка, а на DA1.3, DA1.4 - ФВЧ четвертого порядка. Частота среза ФНЧ составляет 2,9 кГц, а у ФВЧ - 320 Гц и их значения могут быть легко изменены в одну или другую сторону. Так, чтобы понизить частоту среза в обоих ФНЧ в п раз, необходимо в п раз увеличить значения С3, С4, С5, Сб. Подобный фильтр можно установить в трансивере В.Т.Полякова после предварительного УНЧ на транзисторах VT9, VT10. Применение фильтра в микрофонном усилителе может существенно повысить чистоту излучаемого спектра. Использование активного фильтра может дать эффект и в тех фильтровых трансиверах, где основная селекция осуществляется при помощи ЭМФ.


Радиохобби 2/1999