Простой приемник прямого преобразования на диапазон 7 МГц


Эрнст Оливье, F5LVG

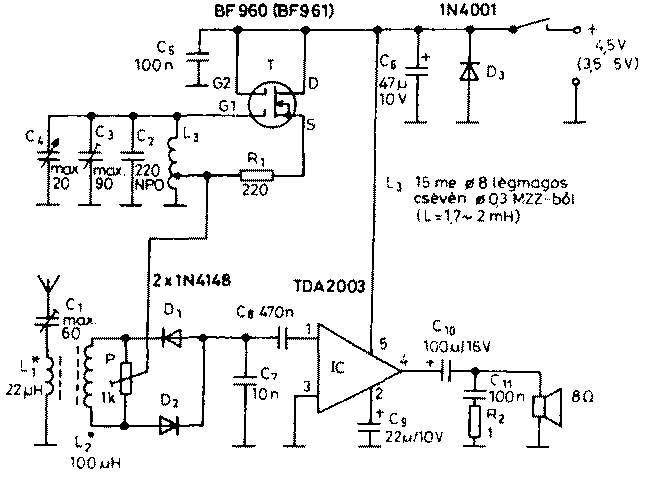
Простой приемник прямого преобразования на диапазон 7 МГц предложил член G- QRP клуба Эрнст Оливье, F5LVG. На двухзатворном «поле-вике» BF960 собран гетеродин, на D1D2 -смеситель и на ТDА2003-УНЧ. L1C1-диапазонный контур, настроенный на 7050 кГц.

pr-x3o-1.gif

В качестве L1 и катушки связи L2 применены стандартные дроссели (лучше в безвыводном микроисполнении). Подби- . рая расстояние между L1 и L2, устанавливают необходимую связь смесителя D1D2 с входным контуром.


«RADIOTECHNIKA», №4/2000, с. 196.