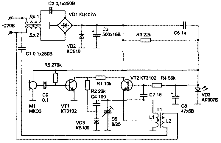
Радиопередатчик ЧМ с питанием от сети 220 В
Рабочий диапазон частот 30 МГц и дальность действия 1 DO-200 м. Катушки L1 и L2 намотаны на каркасе диаметром 5 мм с подстроенным сердечником диаметром 3,5 мм из карбонильного железа. Катушка L1 содержит 10 витков с отводом от середины, a L2 - 2 витка провода ПЭВ 0,3. Дроссели Др1, Др2 содержат по 100 витков проводом ПЭВ 0,1 на ферритовом сердечнике диаметром 2,8 мм. Конденсаторы С1 и С2 должны быть рассчитаны на напряжение не менее 250-400 В. В качестве антенны используется электрическая сеть 220 В 50 Гц.
ВНИМАНИЕ! При настройке и эксплуатации передатчика следует помнить, что элементы устройства находятся пол напряжением 220 В.

Радиохобби 3/99