Беспроводная «батарея» питает маломощные устройства
Carlos Cossio, EDN
Беспроводное подключение - это растущая тенденция в портативных потребительских гаджетах. Однако конструкции не могут обеспечить истинной мобильности из-за короткого времени автономной работы, поэтому все равно нужен шнур питания, чтобы подключать устройство к электросети для получения необходимой энергии или подзарядки аккумуляторов. Однако, благодаря низким требованиям к энергопотреблению современных электронных устройств, их можно питать без проводов. В этой статье описан простой подход к беспроводной передаче энергии маломощным устройствам на расстояние до 10 см. В схеме, работающий на частоте 13.56 МГц, используется принцип резонансно-индуктивной связи. Система состоит из радиочастотного передатчика энергии и радиочастотного приемника энергии.
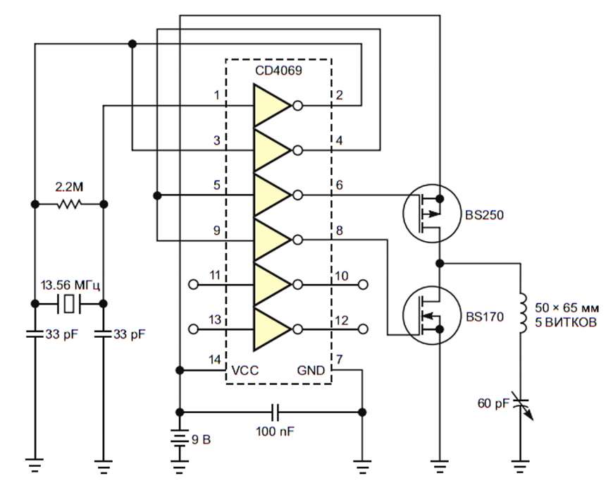
Схема передатчика, содержащая генератор, работающий на частоте, 13.56 МГц, показана на Рисунке 1. Генератор основан на КМОП инверторе CD4069, питающимся от батареи 9 В для получения большого размаха напряжения. Далее сигнал генератора подается на двухтактный выходной каскад, состоящий издвух малосигнальных MOSFET, обеспечивающих достаточный ток в выходной катушке. Выходной сигнал излучается наружу с помощью последовательного резонансного LC-контура, включающего катушку и переменный конденсатор емкостью 60 пФ, настроенного на частоту 13.56 МГц.
![]()
Рисунок 1. Простая схема генератора 13.56 МГц питает катушку
антенны, передающую энергию приемной схеме на Рисунке 2.На Рисунке 2 показана схема приемника с LC-цепью, настроенной на несущую частоту 13.56 МГц, которая состоит из катушки и включенного параллельно переменного конденсатора емкостью 60 пФ. Мостовой выпрямитель, содержащий четыре диода 1 N4001, выпрямляет высокочастотную мощность. КПД выпрямления составляет примерно 50%. Для того, чтобы выходное напряжение достигало 3.3 В, переменное напряжение на выводах катушки должно составлять 9 В пик-пик. Параллельный стабилизатор на стабилитроне 3.3 В обеспечивает ограничение напряжения выше 3.3 В, предотвращая вариации уровня мощности при изменении расстояния. Конденсатор 1 нФ после выпрямителя выполняет блокировочную функцию. Две идентичные спиральные антенны сделаны из пяти витков эмалированной медной проволоки диаметром 1 мм, свернутой в форме прямоугольника размером 50x60 мм.
![]()
Рисунок 2. Приемник выпрямляет сигнал генератора на Рисунке 1,
питая маломощные потребительские устройства.Если приложение должно работать на большем расстоянии, схему можно улучшить, увеличив напряжение источника питания до 15 В для увеличения размаха напряжения на катушке передатчика, что позволяет КМОП микросхема, используемая в схеме генератора. Кроме того, дальность действия можно увеличить, если со стороны передатчика и приемника использовать катушки большего размера.