Источники питания для импортных трансиверов


Николай Мясников (UA3DJG), г.Раменское, Московская обл.

Вниманию читателя предлагается два варианта источников питания (13 В, 20...30А) для транзисторных KB, УКВ-трансиверов. Оба источника опробованы с нагрузкой и в практической работе в эфире, надежны, не выходят из строя при коротком замыкании по выходу, не имеют «бросков» выходного напряжения.

ВАРИАНТ I - ОБЫЧНЫЙ ТРАНСФОРМАТОРНЫЙ.

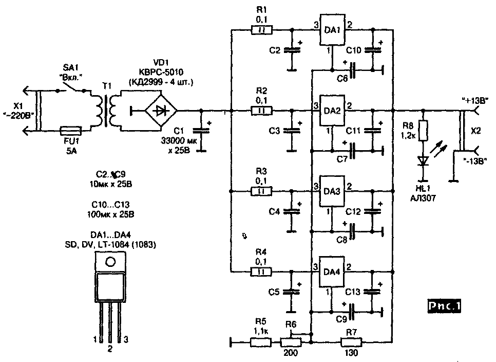
Схема необычайно проста и представляет собой лишь схему собственно стабилизатора (рис.1). Она состоит из 4-х включенных параллельно, широко продаваемых на радиорынках микросхем стабилизаторов серии SD, LT-1084 (1 = 5 А) или 1083 (I = 7,5 А). В первом случае максимальный выходной ток будет 20...22 А, во втором 28...30 А. Более того, при экспериментах по включению этих микросхем параллельно оказалось, что их параметры достаточно идентичны, что позволяет подавать управляющее напряжение с одного ре-зистивного делителя на все входы управления, включенные также параллельно.

pit-x201-1.gif
Puc.1

Детали

Трансформатор П. Автором опробованы три типа:

а) стандартный ТПП-2-8. Выходные обмотки на каждой половине сердечника включаются последовательно, а затем получившиеся две обмотки - параллельно (для увеличения тока). Таким образом, получилось 14... 15 В переменного напряжения.

б) ТН-61. Обмотки также включаются последовательно-параллельно для обеспечения Uвых=15 В.

в) самодельный. Использован трансформатор от ЛАТР мощностью 240 Вт. Имеющаяся первичная обмотка покрывается лакотканью и поверх наматывается вторичная обмотка на Uвых=15...16 В (провод ПЭВ 01,8...2,4 мм). Последние витки желательно сделать с отводами.

С1 - на схеме указана минимальная емкость. Лучше применить больше (до 82 000 мкф). Можно набирать из отдельных конденсаторов меньшей емкости. Импортные - более надежный вариант.

Мост VD1 - Iпр.макс. = 40...50 А, Uобр.макс>50 В. Автором опробованы с одинаковым положительным результатом: а) КВРС-5010 (50 А, 1000 В) - модульный мост в металлическом корпусе, крепится к радиатору непосредственно; б) КД2999 (4 шт.) - устанавливаются на радиатор через слюдяные прокладки.

Блокировочные конденсаторы - обычные импортные (обтянутые пленкой) вертикальной или горизонтальной установки. Рекомендуемые для применения с LT1084 (1083) танталовые не пробовал, т.к. самовозбуждения и помех не было и с нетанталовыми.

Конструкция

Размеры корпуса зависят от примененных трансформатора и С1 (наиболее габаритные детали). Рекомендуемая компоновка (рис.2): Т1 и С1 - в середине, боковые стенки - небольшие самодельные или подходящие готовые радиаторы, на которых через слюду укрепляют DA1...DA4 (по 2 шт. с каждой стороны). Мост VD1 - на задней стенке. Там же предохранитель, клемма заземления, разъем питания «-220 В».

pit-x201-2.gif
Puc.2
На передней панели - выключатель, светодиод, клеммы «+13 В» и «-13 В». При желании можно установить малогабаритный прибор, измеряющий напряжение или ток выхода (или то и другое через переключатель). Нижняя и верхняя крышки должны иметь отверстия для вентиляции. На нижней крышке укрепляют небольшие ножки - можно применить колпачки от тюбиков. Главные требования к монтажу:

а) Блокировочные конденсаторы подпаивают навесным монтажом прямо на выводы микросхем и на контактные лепестки «общего провода», установленные рядом с каждой микросхемой.

б) Все соединения микросхем в параллель производят отрезками проводов (сечением не менее 0,75 мм2) одинаковой длины и в одну точку. Для этого предварительно нарезают отрезки проводов одинаковой длины.

Настройка

На первом этапе подают напряжение от выпрямителя только на одну из микросхем и выставляют с помощью R6 выходное напряжение около 13 В. Затем по одной подключают остальные микросхемы и убеждаются, что выходное напряжение сильно не изменяется. Подсоединив к выходу нагрузку на ток 5...10 А, измеряют падения напряжения на резисторах R1...R4. Они должны быть примерно одинаковыми при разных выходных токах. Это свидетельствует примерно об одинаковом распределении тока по микросхемам. Если это не так - применяют один из следующих способов: а) заменяют микросхему с большим отличием по току на другой экземпляр; б) устанавливают индивидуальный источник управляющего напряжения (подобно R5, R6, R7) к такой микросхеме (отключив ее управляющий вывод от других, естественно) и, регулируя его, добиваются нужного результата. Можно применить схему из статьи Юрия Ка-ранды «Параллельное включение КР142Е-Н12А- («РХ» N92/2000, с.35), где один из стабилизаторов выполняет функцию образцового, а остальные следят за ним с помощью ОУ, выравнивающих их выходные токи. Следует иметь в виду, что чем большее выходное переменное напряжение снимается с трансформатора, тем больше общий нагрев конструкции. Поэтому, если имеется возможность (наличие отводов во вторичной обмотке Т1), нужно установить его такой минимальной величины, при которой обеспечивается нормальная работа источника (без просадки выходного напряжения) с максимальным требуемым выходным током при минимальном напряжении в вашей сети. Сделать это можно, подключив ис- точник в сеть через ЛАТР, а на выход - вольтметр и нагрузку. Критерий подбора выходного переменного напряжения со вторичной обмотки Т1 - начало падения выходного напряжения при «минимальной сети».

ВАРИАНТ II - «БЕСТРАНСФОРМАТОРНЫЙ» ИМПУЛЬСНЫЙ ИСТОЧНИК.

Весьма удобен, если брать с собой в экспедиции, на дачу и т.д., т.к. самый легковесный трансформаторный - это 5...6 кг, а здесь всего 700 гр.(!) Купив на радиорынке самый дешевый импульсный источник питания от персональных компьютеров мощностью 230 Вт (около 13$), автор поступил следующим образом:

1) Отпаял все провода, идущие с выходов других источников (-5 В, -12 В, +5 В), кроме GND и +12 В.

2) Эти оставшиеся провода сложил в пучки. Желтым пучком (+12 В) сделал несколько витков на ферритовом кольце (2000НМ, диаметром 25 мм), а затем вместе с черным (GND) подключил соответственно к клеммам «+12 В» и «-12 В», установленным на месте розетки для подключения монитора. Параллельно этим клеммам подключил конденсатор 33 мкФ х 25 В.

3) Отверстие в корпусе, через которое выходили наружу провода питания, использовал для установки клавишного выключателя (-220 В) с подсветкой (предварительно напильником придал отверстию нужную форму).

4) Заменил выпрямительные диоды источника +12 В (сборка из двух диодов на радиаторе) на КД2999 (2 шт.) с любой буквой, установив их на этот же радиатор через термопасту и притянув теми же винтом и пластинкой к радиатору согласно схеме на рис.3. Еще лучше применить здесь сборку из диодов с барьером Шоттки 25 А х 100 В - меньше падение напряжения и, соответственно, нагрев.

pit-x201-3.gif
Puc.3

5) Для повышения выходного напряжения с 12-ти до 13-ти вольт разрывают печатный проводник, идущий от средней точки выпрямительной сборки +5 В, и включают в эту цепь любой кремниевый диод на 1..2 А в прямом включении, как показано на рис.4 (TNX RW3DVY). Автор применил КД226. После этого трансивер стал отдавать в антенну свои «родные» 100 Вт (при 12 В -80...90 Вт).

pit-x201-4.gif
Puc.4

По указанной цепи подается напряжение обратной связи для каскада стабилизации выходных напряжений; уменьшение этого напряжения с помощью прямос-мещенного диода примерно на 0,6 В привело к увеличению выходных напряжений, в т.ч. и источника +12 В до +13 В; вместо диода можно применить и резистор, подобрав его сопротивление для получения +13...+13,5 В.

6) В авторском экземпляре приобретенного блока отсутствовал фильтр по сети -220 В (Китай, Hi), который пришлось изготовить самостоятельно - двумя проводами, идущими от выключателя к разъему-вилке «-220 В», намотал несколько витков (до заполнения) на ферритовом кольце 2000НМ, 025 мм. Параллельно контактам разъема «-220 В» подпаял нелолярный конденсатор 0,1 мкФ х 630 В. Такой фильтр снизил уровень журчащей помехи-гармоники, повторяющейся через каждые 35...40 кГц на диапазонах 1,8...7 МГц (на других ее не было и без фильтра), на 5 баллов (30 дБ) по шкале S-метра трансивера (с S5 до S0!).

При измерениях были установлены наиболее благоприятные условия для прослушивания этих помех - антенна отключена, УВЧ включен. И хотя УВЧ на этих диапазонах при работе в эфире автор никогда не включает, да и без фильтра шумы эфира здесь при подключенной антенне легко маскируют 5-бальный уровень помех - но, дело принципа, надо давить!

После произведенных доработок получился легкий (вес около 700 г), маленький (80x100x150 мм), надежный источник питания с защитой от к.з. на выходе (раз 10 «коротил» выход отрезком провода - он просто отключался). Выходное напряжение изменяется не более чем на 30...40 мВ при изменении напряжения сети от 180 до 280 В. Паразитная модуляция сигнала при передаче отсутствует. На холостом ходу потребляет от сети около 7 Вт. КПД при изменении тока нагрузки от 5 до 20 А в пределах 80...85%.

От редакции. Компьютерные блоки питания, в т.ч. и модернизируемые автором, рассчитаны по цепи +12 В на ток порядка 9 А, поэтому для обеспечения токов нагрузки до 20А "напрашивается" перемотка обмотки для +12 В более толстым проводом. Но на практике многие изготовители выполняют все вторичные обмотки таких БП одним и тем же проводом, обеспечивающим ток до 23 А (тем же, что и для цепи +5 В).


Радиохоб6и 2/2001, с.46-47.