ОСВЕЩЕНИЕ ВКЛЮЧАЕТ ПДУ


А.КАШКАРОВ, г. С.-Петербург.

Для воплощения проекта в реальность достаточно иметь любой пульт дистанционного управления (ПДУ) от телевизоров. Мною используется "Samsung", но я проверял свою схему на работоспособность с разными пультами ДУ, которые смог достать ("Setro", "Panasonic" и "Горизонт").

Поскольку у разных пультов разные соотношения между длительностью и интервалом посылаемого сигнала, для четкого срабатывания, возможно, потребуется подстройка схемы, т.е. подбор номиналов R1 или С1 (рис.1).

bel-6o1-1.gif
Рис. 1
На ПДУ используется любая кнопка, редко применяемая для управления телевизором. Обычно для управления работой телевизора достаточно держать нажатой кнопку не более 1 с. Данное устройство выполняет свои функции (включения и выключения нагрузки) при нажатии на кнопку более 2 с. Это значительно упрощает схему управления нагрузкой, к чему я всегда стремлюсь в своих разработках. Мощность коммутируемой нагрузки в данной схеме не должна превышать 200 Вт. Если нагрузка мощнее, оконечный ти-ристор VS1 нужно поставить на радиатор с площадью охлаждения не менее 17...20 см2. Я использую в качестве нагрузки 2 осветительные лампы на 75 Вт, включенные параллельно.

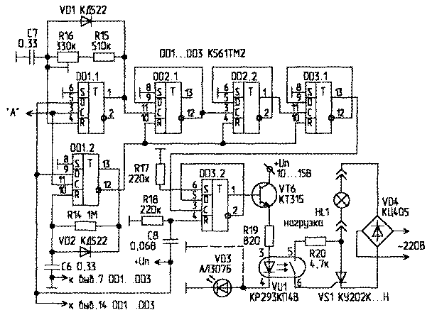
Схема состоит из приемника ИК-лучей (рис.1) и блока коммутации нагрузки на КМОП-микросхемах (рис.2), который содержит расширитель импульсов DD1.1, формирователь двухсекундного интервала (задержки) на элементе DD1.2 и триггеры DD2, DD3, включенные по схеме счетчиков.

Индикатор VD3 не обязателен, однако он показывает срабатывание последнего счетчика, т.е. включение нагрузки.

В момент подачи питания на схему цепочка R18 - С8 обеспечивает установку триггера DD3.2 в "нулевое" состояние на выходе (вывод 1).

bel-6o1-2.gif
Рис.2
При нажатой кнопке на ПДУ из импульсов, приходящих на входы "С" элементов DD1.1, DD1.2, формируются более широкие. Триггер DD1.2 через 2 с выдает импульс обнуления триггеров DD2.1,DD2.2, DD3.1.
bel-6o1-3.gif
Рис.3
Оконечный каскад вместо оптрона (достаточно дорогого и дефицитного) можно выполнить на реле, согласно рис.3. Таким образом, схема еще упрощается. Правда, в последнем варианте для указанных типов реле мощность нагрузки должна быть несколько снижена. При повторном нажатии кнопки на ПДУ (более 2 с) нагрузка выключается.

Блок питания для данной схемы представлен на рис.4.

bel-6o1-4.gif
Рис.4


РЛ 6/2001