БЕЗДРОССЕЛЬНЫЙ ПРЕОБРАЗОВАТЕЛЬ НАПРЯЖЕНИЯ


В. ФЕДОРОВ, г. Липецк.

Как известно, при конструировании усилителей мощности, устанавливаемых на передвижных объектах (в частности, на автомобилях), возникает существенная проблема в их электропитании. Связано это с тем, что бортовая сеть, как правило, имеет напряжение питания 12В или 24 В.

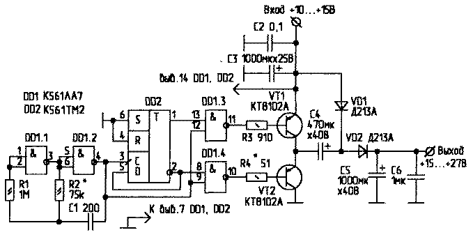
Для питания усилителей повышенным напряжением используют преобразователи напряжения. Чтобы получить высокие нагрузочные токи, их схемы выполняются на основе дроссельных импульсных преобразователей, в которых основную сложность составляет изготовление дросселя. Предлагаю схему бездроссельного импульсного преобразователя напряжения (рис.1).

pit-5o1-1.gif
Рис. 1
Схема обеспечивает преобразование бортового напряжения 12 В в напряжение 15...27 В при токе нагрузки до 3...3.5 А.

Осциллограммы, изображенные на рис.2, поясняют работу преобразователя. Генератор на DD1.1, DD1.2 формирует меандр частотой около 20 кГц. Если бы ключевые транзисторы VT1, VT2 открывались противофазными сигналами с выходов триггера DD2, в момент переключения через транзисторы протекал сквозной ток, и происходило бы короткое замыкание источника питания. Для устранения данного явления, импульсы отрицательной полярности (рис.2) формируются так, чтобы переходные процессы в транзисторах происходили бы попеременно и не совпадали повремени.

pit-5o1-2.gif
Puc.2
В момент открывания VT2, С4 заряжается через диод VD1 до напряжения питания. После того как откроется VT1, С4 будет включен последовательно с цепью питания. При этом VD1 будет препятствовать взаимодействию С4 с источником питания по параллельной схеме, а С5 будет заряжаться через диод VD2 напряжением источника питания, сложенным с напряжением на заряженной емкости С4. Напряжение на выходе преобразователя в некоторой степени зависит от входного напряжения и тока нагрузки. Работоспособность схемы сохраняется при напряжении питания +5...6 В (после удвоения это напряжение становится равным +10...+12 В, что позволяет использовать преобразователь для питания двенадцативольтовой аппаратуры от малогабаритных аккумуляторов).