Цветомузыкальная приставка на микросхемах LM567


И. Снегирев
Наибольшей популярностью цветомузыкальных установки пользовались в 80-х годах прошлого века. Сейчас о них как-то почти позабыли. И все же, это может быть интересно, особенно если фильтры ЦМУ сделать на относительно современных микросхемах LM567.
В этой статье описывается цветомузыкальная приставка с тремя фильтрами на микросхемах LM567 и с управляющими ключами для ламп на 220В.
Следует отметить, что в этой схеме нет канала анализирующего уровень сигнала, поэтому происходит просто мигание ламп.

Принципиальная схема

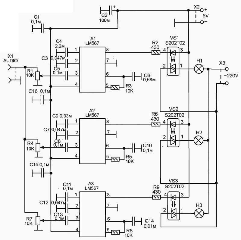
На рисунке показана экспериментальная схема ЦМУ. Все как у «типовой» ЦМУ, -три частотных канала, три выходных ключа на оптосимисторах, к которым ветственно подключены три цветных лампы накаливания, или три группы ламп накаливания, включенных параллельно.

Принципиальная схема трехполосной цветомузыкальной установки

Схема
Рис. 1. Принципиальная схема трехполосной цветомузыкальной установки.

Главное отличие от типовой схемы в том, что полосовые фильтры выполнены на микросхемах LM567. Микросхемы LM567 являются тональными декодерами с ФАПЧ, они предназначены для работы в системах управления с частотным кодированием и представляют собой активные фильтры с очень узкой полосой захвата ФАПЧ. В данном случае, чтобы перекрыть весь звуковой диапазон хотя бы от 50 Гц до 12000 Гц натри полосы нужно расширить полосы захвата ФАПЧ микросхем. Полоса захвата ФАПЧ ИМС LM567 зависит от конденсатора на выводе 2, чем его емкость больше, тем уже полоса.

Обычно там несколько мкФ, но здесь емкости этих конденсаторов уменьшены до 0,047 мкФ, в результате полоса захвата очень расширилась, и стала достаточной для использования микросхем LM567 в качестве фильтров в цветомузыкальной установке.

Диапазон входного напряжения ЗЧ на входе ИМС LM567 - 20-200 мВ. при частоте, соответствующей полосе настройки фильтра происходит захват. Если частота входного сигнала лежит в пределах полосы на выходе ИМС LM567 открывается ключ, между выводом 8 и общим минусом питания.

Входной сигнал поступает на разъем Х1, номинальная величина входного напряжения ЗЧ должна быть в районе 100-300 мВ. Это напряжение поступает на три регулятора на переменных резисторах R1, R4, R7.

Этими переменными резисторами в процессе работы устройства устанавливаются оптимальные уровни ЗЧ сигналов по частотным каналам, конкретно для каждого случая воспроизведения, так чтобы получить желаемый эффект.

Значения средних частот полос устанавливаются RC-цепями, подключенными между выводами 5 и 6 микросхем LM567. Подсчитать их можно по формуле:

F = 1/ (1,1*R*C)

F - частота в кГц, R - сопротивление в кОм, С - емкость в мкФ.

Соответственно, центральные частоты выбраны 150 Гц, 900 Гц, и 9000 Гц. При желании, пользуясь вышеуказанной формулой можно выбрать другие центральные частоты полос. При этом можно подбирать не только конденсаторы, но и резисторы (включенные между выводами 5 и 6 ИМС LM567).

Рассмотрим работу на примере низкочастотного канала на А1. Пока сигнала частотой в полосе частот фильтра нет, либо его уровень мал, на выходе, на выводе 8 А1 будет напряжение логической единицы (выходной ключ закрыт). Поэтому ток через светодиод оптопары VS1 не проходит и симистор оптопары остается закрытым. Ток на лампу Н1 не поступает. Лампа не горит.

Если на входе А1 есть напряжение ЗЧ с частотой в полосе частот фильтра, и его уровень достаточен для захвата, на выходе, на выводе 8 А1 будет напряжение логического нуля (выходной ключ открыт).

При этом, через этот ключ поступает ток на светодиод оптопары VS1. Резистор R2 ограничивает ток через светодиод чем исключает перегрузку как выхода микросхемы А1, так и самого светодиода. Поскольку ток на светодиод оптопары поступает, симистор оптопары открывается и через него на лампу Н1 поступает ток. Лампа светит.

Аналогично работают и два других канала, среднечастотный на А2 и высокочастотный на АЗ, разница только в частоте входного напряжения ЗЧ.

Детали и монтаж

Номинальным напряжением питания микросхем LM567 является постоянное напряжение 5V. Здесь не делался какой-то источник питания для микросхем, потому что в качестве такового был взят готовый универсальный компактный импульсный блок питания для зарядки сотовых телефонов.

Использование на выходах оптопар и источника питания с импульсным трансформатором обеспечило развязку схемы фильтров от напряжения электросети. Это позволяет на вход устройства подать сигнал с линейного выхода любой аудиоаппаратуры не опасаясь за её повреждение.

Твердотельные оптоэлектронные реле S202T02 заменены на S202S02 из-за меньшей ширины и большей мощности.
Входные параметры у них одинаковые. Различия в выходных параметрах:
MAX RMS ON-state current: S202T02 - 2A, S202S02 - 8A;
MAX ON-state voltage: S202T02 - 1.7V, S202S02 - 1.5V;
MAX Holding current: S202T02 - 25mA, S202S02 - 50mA;

Также исключается и возможность поражения током человека, работающего с данной аппаратурой.

Схема Схема
Печатная плата

Файл печатной платы в формате Sprint Layout 6.0: cvetomuz_lm567.lay6

РК 04-18

Литература: 1. Снегирев И. «Цветомузыка на RGB-светодиодной ленте», ж. РК №1, 2016, с. 32-33.

[ На главную ] [ В раздел ]